机关大院免费停!河南多地免费停车场名单来了

国庆中秋假期期间
为方便游客出行
营造便捷舒心的停车环境
河南多地发布通知
停车场免费开放
机动车停放实行柔性管理
……
让你出游不惧“停车难”
↓↓↓


国庆中秋假期期间
为方便游客出行
营造便捷舒心的停车环境
河南多地发布通知
停车场免费开放
机动车停放实行柔性管理
……
让你出游不惧“停车难”
↓↓↓
记者9月29日从洛阳市机关事务管理局获悉,为方便市民游客出行,9月30日18:30至10月9日8:00,市直(城市区)35家行政事业单位的1939个停车位(包含256个新能源汽车充电车位)将免费对外开放。
其间,相关单位将对社会车辆实行全天开放,车辆可停放过夜,需在节假日后第1个工作日8:00前驶离。
需要注意的是,停放车型为7座(含)以下小型非运营载客汽车。车辆进入时需遵守相关管理要求,主动登记车辆信息,服从现场引导,按指示标识停放,不得占用消防通道、应急车位或单位办公区域。
为服务保障2025年国庆假期外地来安游客和广大市民群众自驾出行车辆停放,安阳市城市管理局组织全市各有关行政机关、企事业单位、社会团体内部停车场免费对外开放。
国庆假期共组织全市162家公共机构内部停车场免费对外开放,开放停车位5464个,其中市直单位33家公共机构、1163个停车位,各县(市、区)129家公共机构、4301个停车泊位。
市直单位和各县(市、区)公共机构内部停车场开放清单如下:
2025年国庆中秋假日期间规范车辆停放秩序的通告
为营造欢乐祥和的国庆、中秋“双节”氛围,维护良好城市环境秩序,安阳市城市管理局决定在2025年10月1日至10月8日假日期间,对市区机动车停放实行柔性管理。现将有关事项通告如下:
一、广大车主要自觉遵守规定,维护良好停车秩序,共同营造国庆、中秋“双节”期间安全、畅通、有序的城市道路交通环境。
二、出行敬请提前做好规划,做到文明停车、规范停车,尽量将机动车停放在停车泊位或附近停车场内。
三、倡导市民朋友在假日期间市区内外出选择乘坐公共交通、非机动车等绿色出行方式,确需驾车请错峰出行,最大限度让位于外地来安游客,展示我市热情好客、文明包容的良好形象,用微笑和行动传递温暖与善意。
四、“双节”期间,城市管理部门将对市区机动车停放实行柔性管理,对不影响正常交通通行,不占用消防通道、盲道、机动车道、红绿灯路口和未占用网状禁停线、人行横道、公交港湾以及非并排停放的机动车不予违停信息采集。
五、外地自驾来安车辆停放不严重影响其他车辆、行人通行的不予处罚。
六、影响其他车辆、行人通行停放的机动车确实无法通知车主驶离的,将依法拖移至不妨碍交通的地点。
七、敬请车主留置挪车联系电话或关注微信公众号“安阳城管执法”,登录“违停处理”菜单栏绑定车牌,以便于联系挪车。
特此通告。
安阳市城市管理局
2025年9月28日
关于2025年“国庆”“中秋”假期期间开放免费换乘停车场的公告
为减轻道路交通压力,鼓励来汴游客选择公共交通工具出行,缓解景区周边停车难问题,避免违法停车影响通行,2025年“国庆”“中秋”假期期间我市市区3处免费换乘停车场予以开放,为来汴游客提供免费停车、免费换乘服务,现将有关事宜公告如下:
一、开放时间
2025年10月1日至10月8日。后期1号、2号换乘停车场根据车流情况适时调整,3号换乘停车场常态化开放。
二、免费换乘停车安排
1号免费换乘停车场,位于连霍高速开封站向南500米处,提供小型车位1500个。从连霍高速开封站下站小型客车在此停放,乘坐免费换乘公交往返景区。
1号免费换乘停车场示意图
2号免费换乘停车场,位于连霍高速龙亭站向南2000米,安远门大道与复兴大道交口左转向东50米路北,提供小型车位1500个。从连霍高速龙亭站下站小型客车在此停放,乘坐免费换乘公交往返景区。
2号免费换乘停车场示意图
3号免费换乘停车场,位于连霍高速龙亭站向南2000米,安远门大道与复兴大道交口左转向东300米路南,提供小型车位2000个。从连霍高速龙亭站下站小型客车也可在此停放,乘坐免费换乘公交往返景区。
3号免费换乘停车场示意图
三、注意事项
1.每个换乘停车场均设置有直达清明上河园景区和万岁山大宋武侠城等景区免费公交专线,游客自行选择景区游玩,有序乘车。
2.免费换乘公交专线点对点直发,全程公交专用道保障,通行优先保障,中途不上下客。
敬请广大游客将停车换乘、公交出行作为第一选择,提前规划旅游线路,听从执勤人员和管理人员的疏导指挥,“绿色出行”“文明停车”。
特此公告。
开封市公安局
2025年9月29日
平顶山这些地方中秋、国庆“双节”期间车辆轻微违停不处罚
月满中秋,祖国华诞。值此双节来临之际,为保障广大群众出行方便及停车需求,郏县城市管理局将在双节期间(2025年10月1日至10月8日)实施静态交通服务型执法政策。
郏县城市管理局决定,在保障市容秩序整洁、有序,交通文明、畅通的前提下,对机动车辆轻微违法停车行为原则上主要采取口头告知、教育劝离等方式予以劝导纠正,暂不予处罚。
郏县城市管理局希望广大市民在假期期间充分理解并积极配合城市管理工作,认真遵守道路交通法律法规。车辆临时停放要按照箭头指示方向“同向、入位、整齐”停放,不要占压消防通道、盲道、绿地、快车道等区域,以免产生交通堵塞和安全隐患,共同营造安全、和谐的城市管理秩序。
郏县城市管理局
关于对国庆、中秋假期轻微交通违法行为不予处罚的通告
为了充分彰显执法温度,实行人性化执法,舞钢市公安局交通管理大队将于10月1日—10月8日国庆、中秋假日期间,实施便民服务举措如下:
一、对外地来舞游客及本地市民轻微交通违法行为,给予口头警告,不罚款、不记分、不扣车;
二、对景区、宾馆、酒店、商圈周边(非严管路段)违法停车未妨碍交通的车辆,及时驶离的,给予口头警告,不拖车、不处罚;
三、慎用行政强制措施,对法律规定可扣留车辆,但现场已消除车辆安全隐患的,原则上不扣车;对发生轻微交通事故的车辆,且现场已收集完证据的,原则上不扣车。
舞钢交警在此诚祝广大市民朋友国庆、中秋佳节平安快乐的同时,提醒大家切勿酒后及疲劳驾驶,不超员、不超速,安全文明出行。
特此通告
舞钢市公安局交通管理大队
2025年9月28日
中秋国庆外地来新车辆轻微违停不处罚
月满华诞,双节同庆。新乡城管为走亲访友、观光旅游的外地游客提供亲情服务,诚心护航您的超长假期。
赏月太行下,停车亦暖心。10月1日至8日中秋国庆假期期间,外地来新车辆轻微违停不贴条不处罚。新乡城管用温情织就文明底色,美好城市需要你我共同维护。请广大车主文明出行,停放车辆不要占压快车道、消防通道、盲道、绿地等区域,以免产生交通堵塞和安全隐患。
温馨提示,请您及时关注新乡市城市综合执法局微信公众号并完成车辆信息绑定,轻微违停在不影响车辆和他人通行的将会收到挪车短信提醒。
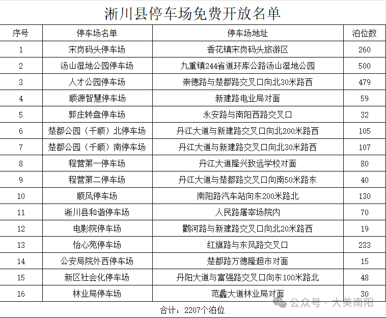
为切实满足广大市民及返乡人员节日期间的出行停车需求,营造安全、有序、便捷的节日氛围,经南阳市淅川县人民政府研究决定,中秋国庆期间免费开放县城区机关事业单位、中小学校及经营性公共停车场,总计提供约4062个免费泊位。现将有关事项通告如下:
一、开放时间
2025年10月1日7:00至10月8日20:00
二、开放范围
县城区各机关事业单位内部停车场、中小学校院内及经营性公共停车场。(详见附件)
三、注意事项
1.免费停车场内仅限停放7座及以下小型非营运载客汽车,除特殊情况外,免费开放的停车场每天晚22:00至次日早6:00原则上不得进出。遇重大活动或其他特殊情况可临时取消对外开放,并由权属单位提前公开告知。
2.车主进入单位内部停车场时,请主动配合管理人员做好车辆信息登记,并按照指引有序停放。离车前妥善保管好车内财物,限时免费对外开放停车场属公益行为,不承担车辆损毁及物品被盗等赔偿责任。
3.对于无视规定时间、拒绝服从管理或干扰单位正常秩序的行为,权属单位有权拒绝其停车要求,必要时由相关部门依法强制拖移。
4.严禁装载易燃、易爆、剧毒等危险物品的车辆进入停车场。如发现有装载危险物品的车辆驶入或酒醉驾驶车辆情况,及时拨打110报警。如有停车场免费开放时段收取停车费用或未严格落实免费开放措施等停车服务问题,拨打车辆停放服务中心服务热线19059811777。
附件:1.淅川县机关事业单位内部停车场免费开放名单
2.淅川县中小学校免费开放名单
3.淅川县停车场免费开放名单