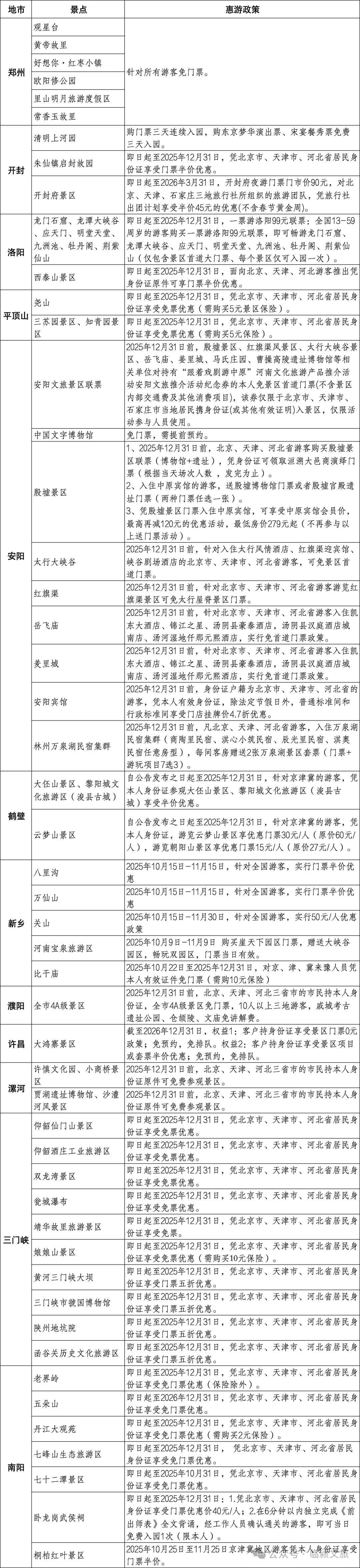
漯河这些景区向京津冀居民推出惠游政策
10月20日晚,由河南省文化和旅游厅主办的“跟着戏剧游中原”河南文化旅游(京津冀)宣传推广周活动在北京保利大剧院启幕,向京津冀游客发出了“老家河南”的秋冬之约。
为了让京津冀游客尽兴畅游,老家河南现场送上 “宠客大礼包”,同步发布秋冬主题旅游线路与景区优惠政策,用满满的诚意架起两地文旅桥梁。其中,漯河市许慎文化园、小商桥景区、贾湖遗址博物馆、沙澧河风景区向北京、天津、河北居民推出了年底前免门票优惠政策。
向下滑动查看更多↓
编辑:许璐瑶

豫公网安备 41110302000005号